最新消息
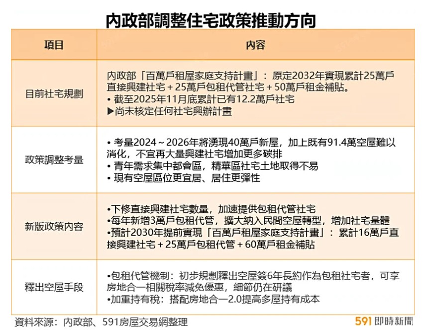
內政部因應高空屋、高屋齡及淨零趨勢等多方考量,預計將調整住宅政策推動方向,官員指出,近三年全國將湧現40萬戶新屋,是過去30~40年不曾見的狂潮,加上既有的91.4萬空餘屋,市場顯然難以消化,此時政府不宜盲目衝刺社宅興建量,而要將重點放在「包租代管」,以稅優引導空屋釋出,提供民眾宜居區位、也具彈性的「可移動社宅」。
|下修社宅興建量 目標25萬戶包租代管
根據《工商時報》報導,政府原訂2032年實現「百萬戶租屋家庭支持計畫」,包含25萬戶社宅、25萬戶包租代管及50萬戶租補。國土署長吳欣修說明,雖然下修社宅興建量,但是照顧百萬家戶的計畫不變、甚至可提前達標;明年起將每年新增3萬戶包租代管,預計在2030年可達到25萬戶包租代管、16萬戶社宅及60萬戶租金補貼。
目前全國已有12.2萬戶直接興建社宅,盤點到2028年可再增1.5萬戶,吳欣修表示,這波將主攻北北桃中四個縣市、著重區位選點,預計2030年累計有16萬戶社宅;同時也將縮減租補戶數,包括排除違章租補,並將學生租補回歸到教育部編列預算,目標2030年降至60萬戶租金補貼。
|以稅優引導空屋轉社宅 緩解消化更便利民眾
吳欣修說明,評估在2024~2026年間將湧現40萬戶新屋,是相當可怕的數字,或可能會延續到2030年,再加上既有的91萬戶空屋,這些房屋在市場上恐難以消化、勢必會面臨要出租,同時還有少子化、青年購屋困難、繼承房屋數量增加等社會變化正在發酵,因此住宅政策需更有彈性,不宜再大量製造更多房屋、放任空屋。
吳欣修表示,政府要大量蓋社宅並非辦不到,而是青年居住需求集中都會區,精華土地已近乎用盡,剩餘國有地則多位在杳無人煙處,蓋了恐成另類空屋,因此若透過包租代管制度、搭配稅優及房屋稅2.0等持有制度,引導民間空屋釋出作為社宅,除了可緩解市場消化壓力、減輕政府興辦負擔,對民眾而言,不僅區位可滿足,工作地點調整也可「帶著走」,如同「可移動社宅」。

轉分享至:591新聞網https://news.591.com.tw/news/12004