常見問題
對於一定所得以下無自有房屋之個人或家庭,提供每戶每月最高新臺幣2,000元至8,000元起租金補貼,並為鼓勵婚育及加強關懷弱勢,針對符合補貼金額加碼身分者加碼補貼金額。
115年度現場與線上受理申請時間自
115年1月1日(四)上午9點 至
115年12月31日(四)下午5點止
郵寄受理依郵戳日期、書面受理之收件時間依各受理機關規定。
75萬戶。
(一)如果是114年度核定戶而且有114年8月至12月間撥款紀錄者,或於114年9月1日至114年12月31日間提出申請,經審查合格者(稱為「舊戶」),系統會直接帶入,無須特別再提出申請,惟受補貼者應於租賃契約消滅3個月內檢附符合三百億元中央擴大租金補貼專案計畫作業規定第5點及第6點第2款規定之新租賃契約。
(二)如非前款舊戶之申請人,以線上系統申請為主,申請人可備妥檢附文件至內政部國土管理署網站首頁(網址:https://www.nlma.gov.tw)右側→「重要政策」→「三百億元中央擴大租金補貼線上申請」網站提出,存檔後點選送出才算完成。
(三)不便線上申請者,透過社會福利、民政體系及相關民間團體協助線上申請。少數無法以上開管道線上申請者,則下載紙本申請書郵寄至各直轄市、縣(市)政府【詳115年辦理租金補貼之單位、地址及電話資訊】辦理。
(四)臨櫃申請者,請於政府行政機關辦公日曆表之上班日至直轄市、縣(市)政府辦理,各直轄市、縣(市)政府受理時段詳【115年直轄市、縣(市)政府辦理租金補貼之單位、地址、電話及臨櫃時間】。
申請本專案計畫租金補貼者,應符合下列各款條件:
(一)中華民國國民在國內設有戶籍,且符合下列規定之一:
已成年(無完全行為能力者,得由法定代理人代為申請)。
未成年有下列情形之一:
(1)已於安置教養機構或寄養家庭結束安置無法返家。
(2)由外國人、無國籍人、大陸地區人民或香港、澳門居民行使負擔權利義務或監護。
(二)家庭成員均無自有房屋。
(三)家庭成員之平均每人每月所得應低於租賃房屋所在地中央及直轄市社政主管機關當年度公布之最低生活費三倍,如第十四題表4 。
(四)申請時家庭成員均未接受政府社會住宅、出租住宅或其他住宅相關協助。但有下列情形之一者,不在此限:
家庭成員正接受政府其他租金補貼,該家庭成員切結取得本專案計畫租金補貼資格之日起,自願放棄原租金補貼。
申請人承租住宅法第十九條第一項第五款或第六款社會住宅,經切結接受租金補貼之日起,自願放棄接受社會住宅租金補助。
家庭成員同時為政府其他住宅相關協助方案申請人外之其他家庭成員。
家庭成員為接受教育部大專校院學生校內住宿補貼計畫之未成年人。
申請本專案計畫租金補貼者,應於公告申請期間內,檢附下列書件:
(一)申請書。申請書應由申請人簽名或蓋章。但申請人採線上申請者,免附。【申請書檔案及填寫範例可至內政部國土管理署網站首頁(網址:https://www.nlma.gov.tw)右側→「重要政策」→「三百億元中央擴大租金補貼專區」→「其他書表下載」下載及查詢】。
(二)於申請日已起租或自申請日起六十日內起租之定期租賃契約影本或電子契約,且起租日不得超過計畫年度。契約內應記載出租人姓名、承租人姓名、承租人國民身分證統一編號、租賃房屋地址、租賃金額及租賃期限等資料。
(三)載有申請人戶名及帳號之金融機構帳戶證明文件。但申請人金融機構帳戶因債務關係遭法院強制執行或因其他因素致無法使用者,得由申請人填具切結書,以申請人指定之金融機構帳戶作為核撥租金補貼費用之帳戶。
(四)申請人或其配偶孕有胎兒,應檢附審查基準日前一個月內之醫療院所或衛生單位出具之證明文件影本。
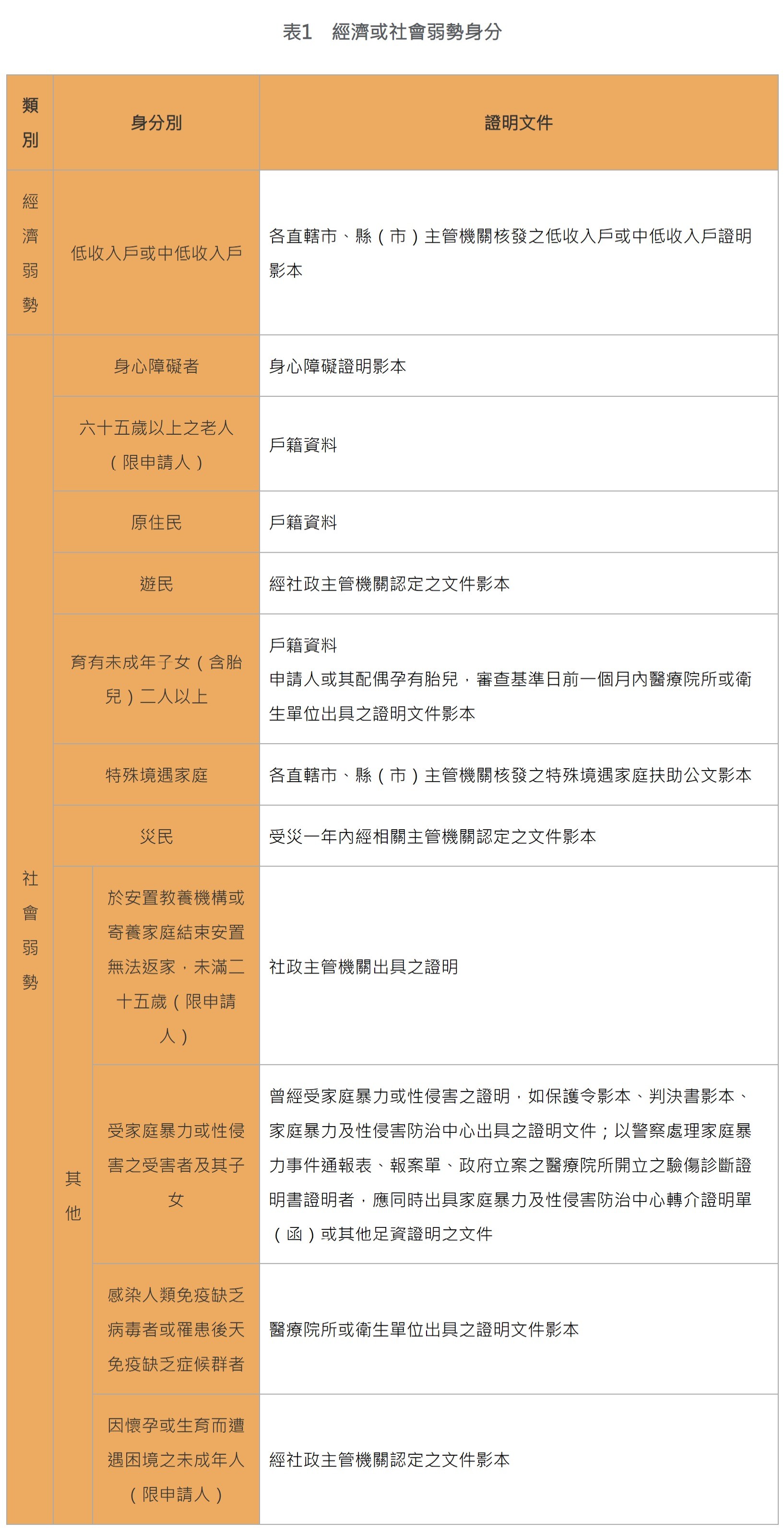
(五)具經濟或社會弱勢身分者,應檢附弱勢身分證明文件影本,認定方式如表1。但直轄市、縣(市)政府得依據相關機關提供之資料協助認定者,免附。
(六)申請人或其配偶對於子女以外之人有監護職務,應檢附受監護人載有監護記事之戶籍資料。申請人未檢附或檢附之戶籍資料未載有監護記事者,該受監護人不計入家庭成員。
(七)家庭成員為外國人、無國籍人、大陸地區人民及香港、澳門居民者,應檢附內政部移民署核發之統一證號。未提供相關證明文件者,不予納入家庭成員及補貼金額計算。但直轄市、縣(市)政府得依據相關機關提供之資料協助認定者,免附。

- 指申請人或其配偶育有未成年子女(胎兒)者。
- 申請人或其配偶孕有胎兒,應檢附審查基準日前一個月內之醫療院所或衛生單位出具之證明文件影本。
父母離異,父母各自承租不同房屋,可各自申請本專案計畫租金補貼,但要享有未成年子女的加碼倍數,申請人須為該未成年子女之權利義務行使或負擔者。共同行使或負擔未成年子女權利義務,雙方以相同地址或建號之租賃房屋分別申請租金補貼者,地方主辦機關應以書面限期30日內,由雙方協調一方將其未成年子女人數列入加碼計算;屆期協調不成,申請案件均不予採計未成年子女人數,已核定之補貼案件,自協調期滿之次日起不予採計未成年子女人數,地方主辦機關應廢止原補貼處分,予以重新審查。
指申請人於審查基準日前2年內結婚者,並以戶籍登記為準。若申請人之配偶為外籍人士或陸、港、澳地區人(居)民,以一方之本國或行為地法律認定婚姻成立日期,並以我國戶政資料記事註記輔助佐證。但離婚後再與原配偶結婚者,不予適用。
例如:戶政記事為「民國112年7月3日與越南籍Apple於越南登記結婚民國112年10月10日申登」,則以112年7月3日為認定。
- 家庭成員指申請人、申請人之配偶、申請人或其配偶之未成年子女(胎兒)。
- 同一家庭以提出一件申請為限,申請二件以上者,主辦機關應限期請申請人擇一申請,屆期未擇一者,得全部駁回。
家庭成員之平均每人每月所得應低於租賃房屋所在地中央及直轄市社政主管機關當年度公布之最低生活費3倍。
所得指家庭成員近一年度綜合所得稅各類所得之給付總額合計(含分離課稅所得)。
【台中市每人每月平均所得應低於4萬8,231元。】
計算方式舉例如下:
舉例A:南投縣每人每月平均所得應低於4萬6,545元。
假設申請人租賃房屋所在地位於南投縣、家庭成員2人、家庭年所得合計為96萬元。
每人每月平均所得:96萬元÷12月÷2人= 4萬元,符合申請標準。
舉例B:新北市每人每月平均所得應低於5萬700元。
假設申請人租賃房屋所在地位於新北市、家庭成員1人、家庭年所得合計為96萬元。
每人每月平均所得:96萬元÷12月÷1人= 8萬元,不符合申請標準。
(二)家庭所得的資料認定年度如下:
如果是舊戶:
114年度核定戶而且有114年8月至12月間撥款紀錄者,或於114年9月1日至114年12月31日間提出申請,經審查合格者,依113年度綜合所得稅各類所得之給付總額合計(含分離課稅所得)。
如果是新申請戶:
(1)115年1月1日至115年6月30日以前申請者,依113年度綜合所得稅各類所得之給付總額合計(含分離課稅所得)。
(2)115年7月1日至115年12月31日申請者,依114年度綜合所得稅各類所得之給付總額合計(含分離課稅所得)。
【台中市租金上限4萬5,000元。】
申請本專案計畫租金補貼之房屋,應符合下列各款規定:
- 具房屋稅籍且依房屋稅單或稅捐單位證明文件所載全部或部分按住家用稅率課徵房屋稅
- 租賃契約之承租人應為租金補貼申請人。
- 租賃契約不得有虛偽不實情事。
- 同一租賃契約僅核發一戶租金補貼。申請二件以上者,主辦機關應限期請申請人協調擇一申請,屆期未擇一者,得全部駁回。
- 租賃契約之出租人、租賃房屋所有權人或未辦建物所有權第一次登記且所有權人不明之房屋納稅義務人不得為承租人之家庭成員或直系親屬。
- 不得為住宅法第19條第1項社會住宅及政府興辦之出租住宅。但同條項第5款或第6款之社會住宅,及政府興辦之出租住宅目的係為活化閒置資產且其租金依市場機制定價者,不在此限。
- 租賃房屋不得為二十四小時住宿式機構。
- 每月租金不得超過規定之租金上限。
不可以,須承租具房屋稅籍且已保存登記或已取得建築物合法證明文件之住宅才能申請租金補貼。
倘有租屋媒合需求,可參考政府目前推動的社會住宅及包租代管政策,
若想瞭解相關資訊,歡迎撥打各直轄市、縣(市)政府1999 服務熱線、國家住宅及都市更新中心(諮詢電話(02)2100-6360轉5),
或至內政部不動產資訊平台(網址:https://pip.moi.gov.tw/Publicize/Info/Index)首頁「社會住宅」專區查詢)。
但若是114年舊戶已承租無稅籍或未完成保存登記之建築物以舊案帶入者,則可以在同址續領補貼至115年12月31日,期間若搬家,新承租之房屋需具房屋稅籍且已保存登記或已取得建築物合法證明文件。
承租人須在國內設有戶籍。但戶籍不一定要在租屋處。
本專案計畫租金補貼無須取得房東同意即可申請。承租人申請通過後,房東經由地方政府認定後將自動成為公益出租人,免另外申請,即可享有綜合所得稅每屋每月1.5萬免稅,以及房屋稅與地價稅比照自用住宅優惠稅率等稅金優惠。
不需要。
- 家庭成員未持有自有房屋
- 家庭成員持有共有房屋且持分合計非全部
- 家庭成員僅持有經政府公告拆遷之房屋
- 家庭成員僅持有審查基準日已毀損面積占整棟面積五成以上,必須修復始能使用之未辦建物所有權第一次登記房屋,由申請人檢附相關證明文件,經主辦機關認定
家庭成員持有共有房屋且持分合計非全部,視為無自有房屋。
指成年未達40歲單身者。
因民法已修正滿18歲為成年人,家庭成員人數異動,使所得高於公告標準不符合申請條件,或影響加碼,導致租金補貼變少。
(一)補貼期間為提醒租約即將到期,並由系統統一發送。若已完成租約補件則請忽略此提醒。
(二)第一次簡訊通知於租賃契約到期前45日發送,第二次簡訊通知於到期當日發送。
(三)簡訊內容如下:
第一次通知:【三百億租金補貼】提醒您租約即將到期,請於線上申請網址補件或郵寄補正資料至各直轄市、縣(市)政府,國土署關心您。
第二次通知:【國土署通知】您的租約已到期,3個月內應補新租約,請使用線上申請網址補件或郵寄補正資料至各直轄市、縣(市)政府。